2026第五届重庆老瀛山越野挑战赛

2026第五届重庆老瀛山越野挑战赛

时间 : 2026年05月23日 08:00 - 2026年05月23日 21:30

地点 : 重庆 綦江区 国家地质公园老瀛山景区

类型 : 越野跑

报名截止日期 : 2026年05月10日 23:59

主办方 : 重庆市綦江区人民政府

赛事组别 :

活动内容

微信图片_20260416114532_10680_56.jpg



2026第五届重庆老瀛山越野挑战赛

竞赛规程

一、组织机构

指导单位:重庆市体育局

主办单位:重庆市綦江区人民政府

承办单位:重庆市綦江区文化和旅游发展委员会(体育局)

重庆南州农文旅发展(集团)有限公司

       

二、赛事概况

(一)比赛时间:2026年5月23日(星期六)8:00

(二)比赛地点:中国·重庆·綦江·国家地质公园老瀛山景区

(三)项目及规模:

1、50公里 龙痕镌刻组:300人

2、30公里 龙影追光组:500人

3、10公里 龙鳞拾迹组:1700人

(四)比赛日程

ScreenShot_2026-04-16_162200_277.png

注:赛事日程因天气、赛道情况及其他因素可能有所调整以赛前技术会议最新发布为准。


三、线路情况

(一)50公里龙痕镌刻组路线描述:

新城大酒店(起点)→乐升坪村→CP1老瀛如来→朝音洞→CP2天神庙→瀛丰水库→CP3白云观→新农茶场→三江石→CP4三江寨→千秋露营栈道→三轿村→新城大酒店(终点)

(二)30公里龙影追光组路线描述:

新城大酒店(起点)→乐升坪村→CP1老瀛如来→朝音洞→CP2天神庙→瀛丰水库→CP3白云观→三轿村→新城大酒店(终点)

(三)10公里龙鳞拾迹组路线描述:

新城大酒店(起点)→乐升坪村→CP1老瀛如来→朝音洞→地质公园游客中心(终点)

图片1.jpg

ScreenShot_2026-04-16_162527_850.png

比赛路线调整完善中,以最终比赛日路线为准。


四、参赛资格

本次比赛是以越野赛形式进行,对选手的身体素质、运动基础和户外经验有一定要求,选手报名时须满足以下要求:

(一)健康要求

选手须身体健康,报名前请前往正规的医疗机构进行越野跑运动相关的专项体检,并结合自身健康情况评估,确保适合参赛:

1、先天性心脏病和风湿性心脏病患者;

2、高血压和心脑血管疾病患者;

3、心肌炎和其他心脏病患者;

4、冠状动脉病患者和严重心律不齐者;

5、糖尿病患者或低血糖患者;

6、孕妇;

7、赛前一晚大量饮酒或睡眠不足者;

8、赛前2周内患过感冒;

9、其他不适合运动的疾病患者。

若隐瞒以上身体状况参赛,造成任何损失和后果,将由选手个人自行承担。在比赛中,因个人身体及其它个人原因导致的人身损害和财产损失,由参赛选手个人承担责任。组委会强烈建议参赛选手提前去相应医疗机构进行健康体检,身体健康者可报名参加。

(二)年龄要求

50公里组:18周岁(2008年12月31日前出生)以上60周岁以下(1966年12月31日后出生)。

30公里组:18周岁(2008年12月31日前出生)以上60周岁以下(1966年12月31日后出生)。

10公里组:年龄在8周岁(2018年12月31日前出生)以上65岁以下(1961年12月31日后出生)。所有18周岁以下参赛选手需直系亲属签字确认并由监护人陪同参赛。

(三)资格要求

50公里组需提供近三年内参加30公里及以上距离越野赛完赛证书或全程马拉松42.195公里完赛证书。

30公里组提供近三年内参加20公里及以上距离越野赛完赛证书或半程马拉松21.0975公里完赛证书。

10公里组需经常进行户外运动,具有一定户外运动基础。

(四)禁止报名

1、严禁参赛选手在兴奋剂禁赛期或临时停赛期内参赛;

2、因违反由组委会及运营单位所承办的各项赛事有关规程,被组委会处以禁赛处罚的选手。


五、报名及报到

(一)报名时间:即日起——5月10日(额满即止)

(二)报名方式:

下载.png

(三)资格审核:真实准确填写报名表内容,按要求上传相关证明。

(四)缴费:按报名项目支付报名费,提交组委会审核,通过报名审核的选手将不再允许申请退费;未通过报名审核的选手,则报名结束后15个工作日内退回报名费。 

(五)报名费

ScreenShot_2026-04-16_162537_880.png

早鸟价截止日期2026年4月23日

(六)精英选手优惠政策

1、ITRA个人表现分男子达到750分及以上、女子达到620分及以上的选手,可申请精英选手名额,申请成功将享受报名免费。

2、精英选手须自费报名并同时向组委会提交申请表审核,审核通过后将尽快通知选手,并在参赛后10个工作日内予以退费。若选手未参赛,则报名费不予退还。若仅提交精英申请表未付费报名,则视作无效申请。

3、ITRA个人表现分以选手申请精英资格时,查询并提交的分值为准。

4、已获参赛资格的精英选手,须配合组委会进行各项宣传推广和现场活动。

5、扫码提交申请表,截止时间为2026年5月13日。

ScreenShot_2026-04-16_162544_360.png

(七)选手领物

1、赛前1天参赛选手根据赛事官方微信公众号公告要求,在规定时间内前往指定地点领取参赛号码布、感应计时芯片、《参赛指南》等竞赛物品。详见赛事官方微信公众号。

2、参赛选手须本人亲自前往现场凭本人注册有效身份证原件或复印件领取参赛物资。

3、参赛选手须保证提交的文件资料真实有效,赛事组委会有权对不符合参赛资格、提供虚假文件资料的参赛选手不予发放竞赛物品,并不予退还报名费。

(八)参赛包邮寄

对于报名成功未参赛需要邮寄的选手,可关注赛事官方微信公众号后续发布的领物须知推文。


六、竞赛办法

(一)基于最新的《中国登山协会山地越野跑竞赛规则》,并结合本次赛事实际情况制定本规程。

(二)竞赛规则

1、选手须在比赛出发前45分钟内到达起点进行强制装备抽查和检录,本组别起跑10分钟后,停止检录,起点关门。

2、选手必须全程携带强制装备,并保持通信畅通,且配合强制装备检查。

3、选手须全程将号码布佩戴于随身的显著位置,禁止遮挡和涂改。号码布是选手进入起终点各功能区和补给站的唯一凭证。

4、比赛期间,参赛选手必须跑步或徒步完成全程,不得使用任何机动车辆或其他代步工具,违者将被取消参赛资格。

5、选手须全程沿着有标记的路线进行比赛,并依序通过每个检查点。组委会强烈建议选手使用具有导航功能的手机或手表,于赛前下载线路轨迹,比赛途中遇到路标不清晰的情况可使用导航来确认赛道。如果选手在比赛过程中跑错线路,须原路返回到有路标的位置,再确认正确的方向。

6、参赛选手可在补给点休息、进食或补充携带的饮水及食物,禁止将塑料瓶、一次性餐具、食品包装袋等难降解的物资带出补给站。

7、选手离开检查点须主动配合工作人员进行计时打卡和强制装备抽查。每个检查点都设置了关门时间,关门时间是选手必须离开每个检查点的最晚时间。被关门选手须服从裁判指示,停止前进,退出比赛,在站点等待并乘坐收容车返回。如执意继续比赛,裁判员有权取消其参赛资格,列入禁赛名单。

8、选手如需退赛,必须到最近的站点向裁判员提出申请,并办理退赛手续。如果无法到站点办理退赛,须拨打号码布上组委会联系电话,告知退赛。未申请退赛而自行退出比赛的选手,产生的一切后果自负。

9、严禁参赛名额转让,由此引起的医疗救援、保险索赔责任由转让名额双方承担相关法律责任,其替跑行为一经核实,将被取消参赛资格,并追加处罚。

10、严禁在赛道上丢弃垃圾。

11、严禁携带火种进入赛道,严禁在起终点和补给站管控区域内吸烟。

12、严禁摘拿赛道沿途的瓜果蔬菜。

13、严禁在比赛期间赤裸身体。

14、严禁使用兴奋剂。

15、因突然到来的恶劣天气或其他不可抗力因素导致比赛不能按时进行,出于对参赛人员的安全考虑,赛事主办方有权临时更改比赛路线、推迟比赛时间、提前终止比赛甚至取消比赛。报名费均不予退还。

(三)强制装备

1、所有强制装备须可正常使用,且全程携带。为保障选手顺利安全完赛,在赛前领物时将严格对各组别进行强制装备检查,并在起终点和部分检查点进行强制装备抽查,不符合强制装备要求的选手将被取消参赛资格。组委会有权在赛前根据天气情况,调整强制装备检查要求。

2、获奖选手将在终点进行强制装备检查,缺少任一件强制装备,将被取消获奖名次。

ScreenShot_2026-04-16_162559_932.png

*50K及30K赛道设置多处辅助路绳,建议选手佩戴手套。

(四)寄存服务

1、组委会在起点为选手提供寄存包服务,需寄存的选手须将小号码布贴于寄存包的显著位置,并于开赛前将寄存包交到指定存包区域;(注:10公里组不提供存包服务)

2、组委会不会对选手放置在包内的物品进行检查,因此,不受理选手在领取存衣包时对相关物品状态的投诉,不对丢失及损坏承担赔偿责任。请不要在寄存包内存放贵重或者易碎物品、现金等;

3、选手凭大号码布领取寄存包;

4、寄存服务时间为5月23日6:40-21:30,请在此时间段内存取,逾期未领者,可在赛后一周内联系组委会邮寄(邮费由选手自行承担)或上门自取,超过一周,未领物资将按无人认领被处理。

(五)计时服务

1、本次赛事采用芯片计时(10公里不提供计时服务),最终成绩为完赛时间与判罚时间相加。完赛时间以起跑枪响开始计时。

2、每个组别根据赛道情况,设置若干计时检查点(CP点),具体设置以赛前技术会或官方微信公众号发布为准。

3、选手必须通过所有计时点,如缺少任一计时点成绩,将取消参赛选手最终名次及成绩。30公里、50公里选手领取参赛物品同时领取定位GPS,GPS押金人民币200元。赛后退还押金,若GPS遗失,则押金不退还。


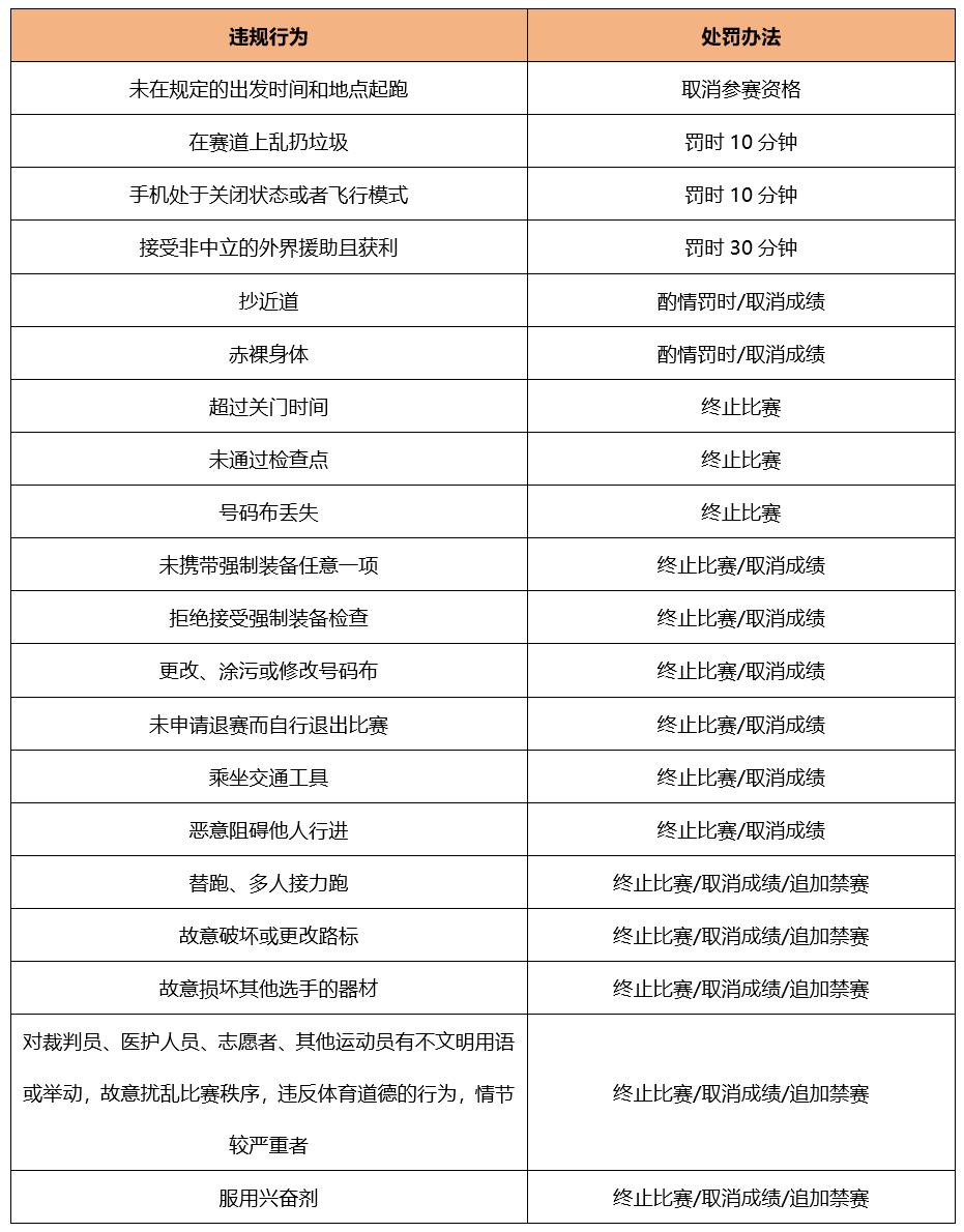
七、处罚办法

(一)对于违反竞赛规则的行为,裁判将根据违规行为的类型、轻重程度和影响后果,分别给予罚时、取消参赛资格、取消成绩、终止比赛和禁赛等处罚,具体如下:

ScreenShot_2026-04-16_162634_842.png

对裁判员、医护人员、志愿者、其他运动员有不文明用语或举动,故意扰乱比赛秩序,违反体育道德的行为,情节较严重者 终止比赛/取消成绩/追加禁赛

服用兴奋剂 终止比赛/取消成绩/追加禁赛

(二)选手如对比赛成绩和判罚有异议,可向组委会提出书面申述并交纳申诉费500元,如申述成功申诉费予以退还,否则不予退还。组委会的仲裁决定为最终裁决。


八、奖励办法

(一)50公里组完赛选手将获得完赛奖励一份。

按枪声成绩录取男、女子前10名授予奖金,如果对应名次运动员发现违规,取消该运动员成绩,后面名次不递增(单位:人民币)

ScreenShot_2026-04-16_162642_690.png

(二)30公里组完赛选手获得完赛奖励一份。

按枪声成绩录取男、女子前10名授予奖金,如果对应名次运动员发现违规,取消该运动员成绩,后面名次不递增(单位:人民币)

ScreenShot_2026-04-16_162649_431.png

(三)10公里组选手抵达终点凭号码布领取完赛奖励一份。

(四)完赛奖励:关门时间内完赛的选手,将获得如下奖励:

ScreenShot_2026-04-16_162655_061.png

(五)领奖办法

1、所有获奖者名单将于赛后一周内,在赛事官方微信公众号公示十个工作日,如无异议,将按获奖选手留给组委会的联系方式,通知选手办理领奖事宜,如果有异议,取消该名次和奖金,后面名次不递补。

2、 获奖名单将在赛事官方微信公众号公布一周,如无异议,获奖选手向组委会提交本人有效的银行卡号及身份证证件复印件(空白处注明证件用途),领奖有效期为正式公布获奖名单后20天内,逾期未办理者按弃奖处理。

3、所有获奖选手的奖金不在现场发放;

4、按照《中华人民共和国个人所得税法》,以上奖金由组委会代扣20%的个人所得税。

(六)特别说明

1、获奖选手须在抵达终点后提供本人完整的参赛轨迹文件,经核查与官方轨迹无误者,且强制装备检查合格者,最终确认成绩有效。

2、名次奖仅限在关门时间内到达终点的选手,因赛事熔断而未到达终点,无法获得名次奖励。


九、医疗救援

(一)在赛事起终点和各检查点将设置医疗救助,选手若感到身体不适需在各站点接受检查和治疗。

(二)选手在赛道上若遇到极端天气、自然灾害、受伤等困境时,应立即通过号码布上的电话联系组委会求助,并留在安全的位置等待救援。

(三)赛事医疗人员有权询问、检查或救治选手,被询问或检查的选手必须配合医疗人员的工作,所耗时间将记录在比赛时间内。根据医疗人员的检查结果,裁判有权让运动员暂停比赛或终止比赛。暂停比赛所耗时间将记录在比赛时间内。

(四)面对身处险境人员,选手可根据自身情况给予一定的帮助,直到有效援助到达现场。


十、环境保护

(一)严禁选手将垃圾丢弃在赛道上,一经发现将给予罚时处理。组委会将为选手发放便携垃圾袋,作为强制装备,需要全程携带,用于放置赛道中产生的垃圾,并将之扔到赛道点位上的垃圾桶中。

(二)严禁选手将塑料瓶、一次餐具等难以降解物资带出起终点或补给站,选手需自备水杯或者水壶用于补给站的饮水饮料补给,减少垃圾产生,从而降低环境污染。

(三)严格遵守森林防火规定,禁止携带火种进入赛道,禁止在赛道上和站点管控区域内吸烟。


十一、保险

(一)本次比赛为所有参赛选手和工作人员购买意外伤害保险,保单以报名信息为准,信息有误导致无法投保的,比赛中发生的后果责任自负;替跑、蹭跑、使用非本次赛事号码布的违规者均无法获得保险保障。

(二)参赛选手在比赛期间由于自身原因(包括但不限于自身有慢性疾病、隐性疾病、身体承受力不足等原因)导致的身体不适和引发的相关疾病,若最终被保险公司认定不属于理赔范围,由此产生的一切法律责任及后果均由选手自行承担;

(三)组委会在比赛期间提供免费的、仅限于现场可以采取的、急救性质的医务治疗,选手后续在医院救治过程中所发生的相关费用,由选手自行与医院进行协商;

(四)选手在比赛过程中因服用兴奋剂或其他违禁药品,造成人身伤害或死亡的,由此产生的一切法律责任及后果均由选手自行承担。


十二、影像和版权

选手报名本次比赛即授权组委会拍摄其在赛事期间的图片和视频,版权归组委会所有,组委会有权将相关影像资料用于赛事宣传。


十三、特别说明

(一)如遇洪水、暴雨、地震等导致的不可抗力因素使比赛无法如期进行,组委会有权临时更改比赛路线、取消比赛组别、推迟比赛时间、提前终止比赛甚至取消比赛。组委会不承担由此产生的相关经济损失(包括且不限于交通费、住宿费、餐饮费等)。

(二)除组委会指定的赞助商外,赛道全程严禁出现任何形式的带有商业宣传性质的宣传物,包括但不限于旗帜、条幅、气球、模型等物品。一经发现,所涉物品将被没收,情节严重者将被取消其参赛资格。

(三)本届赛事比赛路线、饮水站、移动厕所等设置不适宜轮滑、携带宠物及其他特殊人群的参与,为充分保护您的人身安全,组委会有权终止上述人群的参赛资格。


十四、守则及安全提示

(一)参赛选手须确认自己已经完全了解本次比赛的各项规则,并完全接受这些规则的约束。因未知晓而造成的竞赛处罚、财物损失、人身伤亡和法律责任,均由选手本人承担。

(二)参赛选手需知晓山地越野跑运动存在诸多不确定因素和风险,如低温、中暑、迷路、大风、大雾、雷暴、雨雪、塌方、野生动植物伤害等,已具有充分的风险防范意识和应对能力。

(三)参赛选手须知晓参加山地越野跑赛事须半自主完成,即在两个补给站之间,在补给、着装和安全等方面须自给自足。知晓可能面临诸多的困难,如独自一人、天气多变、极度疲惫、肠胃问题、运动外伤、夜晚等,已做好充分准备和应对措施。

(四)完全满足本次赛事报名组别的参赛要求,提供真实有效的证明材料,无弄虚作假、冒名顶替等行为,诚信参赛。


十五、联系方式

(一)组委会电话:17316784625 (工作日9:30-17:00)

17623721082

(二)招商联系电话:姚经理19115528780

龙经理 17830609151

十六、解释权

本规程解释权归属于赛事组委会,未尽事宜,后续补充。



活动标签

越野跑

常见问题解答

报名成功,如何查询报名信息

登录我要赛,在"我的赛事"查询报名成功的信息。

报错组别(个人信息填写错误)如何更改

联系小赛客服微信 : woyaosai-help

报名成功没有参赛号(参赛函)官网查询不到报名信息

我要赛报名成功的赛事,在赛事报名截止后会统一提交给组委会,进行信息上传及号码布分配。

如果您的问题还没有解决 :

添加小赛微信woyaosai-help
为您解答
工作时间 : 09:00 - 18:00(周一至周五)

评论区

评论
加载中...
已经到底了

我要赛报名查询

主办方暂未上传赛事成绩

选择票种

票种条件价格

团队表格

*团队报名请先下载表格,填写完毕后进行上传即可
excel下载名字

我要上传

*上传表格后,提交即可完成报名
*团队名称 *领队姓名 *领队手机
共报名:0
暂无excel团报
地点 (查看大图)
更多赛事
返回顶部